Over The Counter (OTC)
Over the counter (OTC) is a transaction completed through an agent or cashier. In this model, the agent acts as an intermediary and helps the user process the transaction.
This solution supports two transaction modes:
- Top Up: Allows users to top up their DANA balance by giving cash to an agent or cashier, who then adds the amount to the user’s DANA balance.
- Cash Out: Allows users to withdraw their DANA balance by requesting cash from an agent or cashier, who then disburses the amount to the user.
OTC Top Up
Top up a user’s DANA balance through an agent or cashier.
OTC Cash Out
Withdraw a user’s DANA balance as cash through an agent or cashier.
| Available APIs for OTC Top Up Solution | |
|---|---|
| Account Inquiry POST | Inquire account information from merchant to DANA |
| Customer Top Up POST | Trigger top up request from merchant to DANA |
| Customer Top Up Inquiry Status POST | Inquire top up status from merchant to DANA |
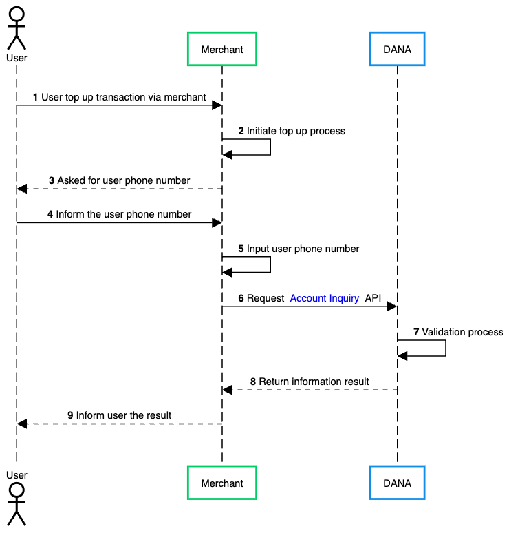
Process Flow
The general flow of payment using a OTC Top Up is as follows:

- User requests to do the top up transaction at the merchant.
- Merchant initiates to do the top up transaction process into their system.
- Merchant asks for the user's phone number to be input into the system.
- User informs the phone number to merchant.
- Merchant inputs the user phone number as a start to do top up process.
- Merchant forwards the request to DANA by invoking Account Inquiry API to check user and merchant information.
- DANA queries the user and the merchant information to validate the eligibility for top-up by checking limits, payer, and risk scope.
- DANA send the information results to merchant.
- Merchant inform to user the result.